实验室在Communications Biology期刊发表细胞培养鱼肉研究的新进展
发布人:王青 发布时间:2024-12-30 动态浏览次数:534
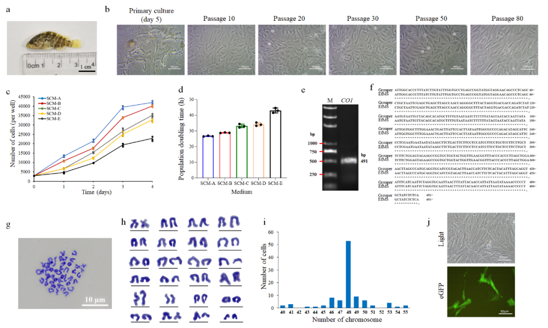
近日,海洋生物遗传学与育种教育部重点实验室郭华荣教授团队与中国海洋大学食品科学与工程学院、青岛海洋食品营养与健康创新研究院薛长湖院士团队在Communications Biology在线发表了题为“A spontaneously immortalized muscle stem cell line (EfMS) from brown-marbled grouper for cell-cultured fish meat production(用于生产细胞培养鱼肉的褐点石斑鱼自发永生化肌肉干细胞系(EfMS)的建立)”的研究论文,在细胞培养鱼肉研究领域取得重要进展。郭华荣教授与薛长湖院士为共同通讯作者,中国海洋大学为第一完成单位和通讯作者单位。

图 1. 褐点石斑鱼肌肉干细胞系(EfMS)的建立与鉴定

图2. 褐点石斑鱼肌肉干细胞(EfMS)的成脂转分化与细胞培养“三文鱼肉”的制备
该工作由中国海洋大学和青岛海洋食品营养与健康创新研究院的相关学者合作完成。研究工作得到了国家自然科学基金和山东省重点研发项目的资助。
文章链接:https://www.nature.com/articles/s42003-024-07400-1
